一、定义
01:商业折扣指企业为促进商品销售而在商品价格上给予的价格扣除,如商店促销,买两件85折,三件8折。
02:现金折扣指债权人为鼓励债务人在规定的期限内付款而向债务人提供的债务扣除。如商家承诺客户10日内付款,可以享受商品价格1%的折扣。
03:销售折让指企业因售出商品的质量不合格等原因而在售价上给的减让。如某客户购买的商品存在质量问题,双方约定商家给予10%的价格折让。
二、税务处理

三、举例说明
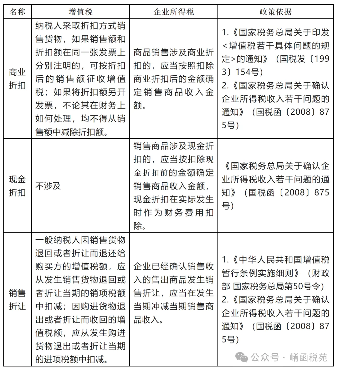
A企业(一般纳税人)喜迎国庆进行产品促销,采购数量达10件可享受8折优惠。B企业在A企业采购一批家电,因B企业采购数量达标,A企业给予其8折优惠,此时发生的为商业折扣行为。A企业在增值税方面,需注意如果将销售额和折扣额在同一张发票上分别注明的,可按折扣后的销售额征收增值税;如果将折扣额另开发票,不论其在财务上如何处理,均不得从销售额中减除折扣额。企业所得税方面,应当按照扣除商业折扣后的金额确定销售商品收入金额。
NEXT
合同约定付款期限为15天,由于A企业为了尽快收回货款,通知B企业如果在10日内付款,给予2%的现金折扣,为此B企业提前在第7天支付了货款,此时属于现金折扣,因此A企业应当按照扣除现金折扣前的金额确定销售商品收入金额,现金折扣在实际发生时作为财务费用税前扣除。
NEXT
由于交货时发现家具存在一定瑕疵,B企业不满意,A企业给予B企业1%的价格折让,此时发生的为销售折让行为,A企业应当在发生当期冲减销售商品收入,同时开具对应的红字增值税发票。企业所得税方面,企业已经确认销售收入的售出商品发生折让,应当在发生当期冲减当期销售商品收入。
来源:厦门税务